首先来了解整数拆分的创始人——拉马努金。
这位是我数学上最佩服的几个大神之一,当然最佩服的还是欧拉,欧了~
如果提前了解了离散数学里的集合划分知识,那下面内容会更加易懂。
问题描述: 有一个正整数n,可以拆分成最大数为m的的拆分方案,要求所有的方案都不重复。 例如n = 4, m = 4,拆分方案如下: 4 = 4; 4 = 1 + 3; 4 = 2 + 2; 4 = 1 + 2 + 1; 4 = 1 + 1 + 1 + 1;
首先,我们先假设n和m的大小。
- n = 1,m>0;则f(n,m) = 1,即{1};
- n > 0,m = 1;则f(n,m) = 1,即{1, 1, 1, 1, …};
- n < m;f(n, m) = f(n, n);
- n = m; (1)n的划分包含m时,则f(n,m) = 1,即{m}; (2)n的划分不包含m时,则f(n,m) = f(n, m -1),即{n1, n2, n3…..}; 即n = m时,f(n, m) = f(n, m - 1) + 1;
- n > m; (1)n的划分包含m时,则f(n,m) = f(n - m, m), 即{m, n1, n2,….},其中n1 + n2 + …. = n - m,其中可能还会出现m; (2)n的划分不包含m时,则f(n, m) = f(n, m - 1); 即n > m时,f(n, m) = f(n, m - 1) + f(n - m, m);
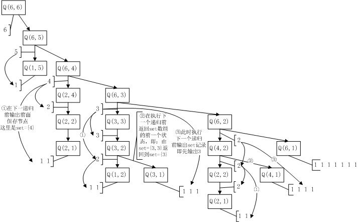
流程图为:

递归法
1 | ll PartitionCount(ll n, ll m) |
由于递归法可能会重复计算,耗时方面会巨大,所以就有下面的动态规划。
动态规划
1 | ll dp[10005][10005]; |
整数拆分和排列组合息息相关,排列组合里的隔板法就和这个非常像,但是到该用的时候就不会用了…
本文作者:jujimeizuo
本文地址: https://blog.jujimeizuo.cn/2020/05/20/integer-splitting/
本博客所有文章除特别声明外,均采用 CC BY-SA 3.0 协议。转载请注明出处!